Vector3 norVector3 = new();
Physics.SyncTransforms();
if (Physics.Raycast(camRay, out RaycastHit raycastHit, 10)
&& raycastHit.transform.name.Equals(targetGameObjectName))
{
norVector3 = new((float)Math.Round(raycastHit.point.x, 2), (float)Math.Round(raycastHit.point.y, 2), (float)Math.Round(raycastHit.point.z, 2));
output = GetPositionName(norVector3);
}
Tag: Unity
-
Unity – 程式控制物件時動作時,用Ray前記得要同步一下
-
Blender – 物件輸出前注意事項:破圖修正、Transform歸零、中心原點校正 和 匯出包含材質Materials貼圖Textures的 FBX(.fbx) 檔案
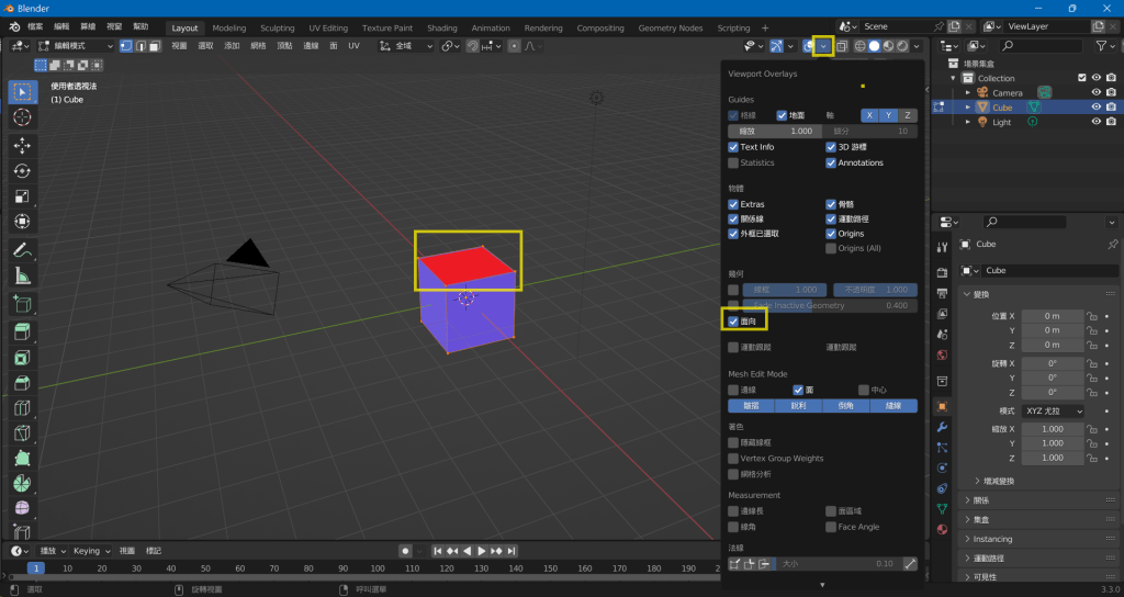
Blender 建模完成後,務必確認物件 面 的方向(法線)是否正確,以避免動畫或匯出給其他如Unity等程式時,發生破圖現象。
- 設定 Layout 模式的層疊(Overlays)參數,勾選[幾何]內的[面](face)。這時有法線問題面便會呈現紅色,而沒有問題的則是呈現藍色。
- 點選要修正的物件,並按下[Tab]進入編輯模式。
- 將選擇模式切換到點、線、面中的面
- 點選要修正法線的面,按下[Shift]+[N]修正。
- 確認沒有紅色的面即可。

在匯出成FBX(.fbx)部分,建議以物件為單位個別匯出,方便管理使用。
輸出成FBX前記得要將位置、縮放等Transform設定歸零。
[Ctrl] + [A] –> 全部套用原點校正(物件旋轉的中心點):點選物件–>右鍵選單 –>設定原點 –> 依需要選擇適合的原點
另外,物件上面材質的[基礎顏色],多重色彩或紋理等疊加的設定,有很大的概率無法隨之匯出。故強烈建議用圖片貼圖取代之,如[基礎顏色]使用[影像紋理],在[Texture Paint]模式下編輯等。
- 點選要匯出的物件,[檔案]–>[匯出]–>[FBX(.fbx)]
- [路徑模式(Path)]選擇[複製(Copy)],並核選右側的按鈕以嵌入貼圖
- 勾選Limit to [所勾選的物件 Select object]
- 按下[匯出FBX]即可

Reference By: https://docs.blender.org/manual/en/latest/modeling/meshes/editing/mesh/normals.html
-
關於 App Ads
- Google Ads 和 Unity Ads 是不同的廣告供應商
- Ads App ID 和 Ads Unit ID 是不同的ID,雖然長得很像,但搞錯就是上架的APP執行秒當機
- 不同的 App 有各自對應的 Ads App ID,不可以混用!
- App內最好只包一種Ads,不然上架很可能因此而嚴重延誤
